企业介绍
冷库分类
医药冷库
保鲜库
冷藏库
速冻库
速冻隧道
气调冷库
生产加工型冷库
防爆冷库
冷库设备
冷库保温板
冷库案例
医药冷库
食品冷库
物流冷库
食品风干间
气调冷库
实景案例
施工现场
冷库服务
冷库解析
项目流程
售后服务
联系我们
免费热线:
400-6171-858
医药冷库
保鲜库
冷藏库
速冻库
速冻隧道
气调冷库
生产加工型冷库
防爆冷库
冷库设备
冷库保温板
您所在的位置:
首页
>>
冷库分类
>>
冷库设备
>> 物联网电控箱
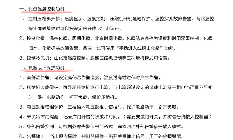
物联网电控箱:手机APP客户端与冷库电控箱完美对接
本产品实现手机远程监控冷库状态得功能,手机客户端可接受冷库报警、查看冷库运行参数、设定冷库参数等功能,具体说明如下: